广州职业技术大学

211 | 985 | 双一流 | 综合
广东省 高职(专科) 省重点 公办

7707

学以致用

020-34874086

http://www.gzpyp.edu.cn/

图片

广州番禺职业技术学院2018年自主招生简章

2022-06-22 07:05:23      分享至:

报考番职自招必读十大要点

1.面向高中和中职生源招生考试,均由我校自主命题、组织考试。

2.全省统一报考平台(3月1日至3月15日,登录“广东省2018年高职院校自主招生网上报名系统”http://www.eeagd.edu.cn/gzks进行全省统一报名),考生无需寄送材料到我校,直接网上报考和缴费,学校网上审核,轻松便捷省时!

3.分类招生计划超过学校总计划一半,使分类考试录取成为高职院校招生录取的主渠道。

4.高中生可报考现代学徒制试点招生,无需语数英三科学考成绩,报考只需1 个C,相当Easy!

5.高中生可先报考现代学徒制试点招生,如尚未录取可继续报考依据学考成绩录取招生。如以上两种模式均无被录取,可继续参加普通高考录取。

6.中职生可选择报考符合条件的自主招生、现代学徒制试点招生。

7.一经录取免统一高考,即可入读国家示范性高职院校,毕业文凭与统一高考录取的考生完全一致。

8.增加机会,提前录取,减轻压力,公办文凭,毕业可继续报考专插本。

9.现代学徒制的核心是校企联合招生、联合培养,具有校企联合双元育人、交互训教、在岗培养、学徒双重身份、工学交替、岗位成才的特点。学生既是学校的学生,又是企业的员工;学生与企业签订劳动合同,学校与企业签订联合办学合同。

10.我校自主招生简章、考试大纲、专业介绍、时间安排等已发布,详情点击浏览我校招生网。

广州番禺职业技术学院2018年自主招生简章(审核待批稿)

一、招生专业和招生计划

(一)学校招生代码:广州番禺职业技术学院,招生院校代码:12046

(二)招生专业及计划

(三)考生可以根据我校招生专业类型和本人报考条件填报最多2个专业志愿。高中毕业生所报考专业需满足各专业所要求的高考考生科类;中职毕业生所报考专业需与中职阶段就读专业相关,同时符合专业所需的技能证书。报考面向中职生自主招生类别中的机械制造与自动化专业,可同时报考模具设计与制造专业;报考面向中职生自主招生类别中的市政工程技术专业,可同时报考建筑工程技术专业。

(四)因用人单位对身高有要求,报考酒店管理专业男生身高低于1.68米、女生身高低于1.56米的考生请慎重报考;宝玉石鉴定与加工专业、皮具艺术设计色盲者不招。

(五)学生宿舍住宿费为1000-1500元/学年。

(六)通过自主招生录取的学生,不得转学或转专业,请考生在填报志愿时,认真思考,慎重选报。

(七)如我校自主招生的计划未完成,则将其转为面向广东省的普通高考类招生计划。

二、招生对象及报名条件

(一)普通高中考生报考条件:

1.符合广东省普通高等学校统一招生考试报名资格并取得2018年考生号的应、往届普通高中毕业生。

2.普通高中学业水平考试三门学科成绩均须获得等级成绩,且有一门学科成绩达到C级及以上等级(文科类、艺术类文科考生普通高中学业水平考试科目指定为物理、化学、生物三门学科;理科类、体育类、艺术类理科考生普通高中学业水平考试科目指定为思想政治、历史、地理三门学科)。

3. 报考皮具艺术设计专业的普通高中考生:只招美术类考生,参加普通高中学业水平三门考试科目的考试且两门成绩达到D级及以上等级,且2018年广东省美术术科统考成绩达到160分及以上。

(二)中等职业学校考生报考条件:

1.符合广东省普通高等学校统一招生考试报名资格并取得2018年考生号的应、往届中职(含中专、职中、技校)毕业生。

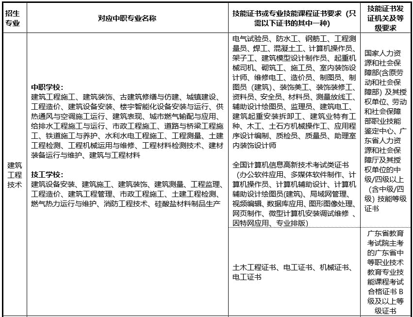
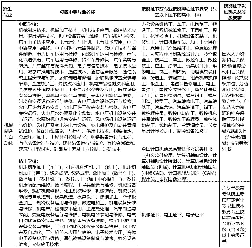
2.中职阶段就读的专业与我校招生专业直接相关,并取得与所考报的招生专业大类相关的职业资格技能等级证书。职业资格技能等级证书原则上为国家职业资格中级及以上技能等级证书,或省教育考试院主考的专业技能课程B级及以上证书,或省级以上人力资源和社会保障部门主考(或授权)的中级及以上技能等级证书。获广东省中等职业学校技能大赛二、三等奖的毕业生(毕业两年内),可免考相关专业要求的“技能证书”;

3.对应专业和技能证书具体要求如下:

面向中职生自主招生和现代学徒制试点招生要求中职对口专业及技能证书对应表

注:考生必须先确定中职所学专业与我校招生专业直接相关,再对应所取得技能证书或课程证书与招生专业所要求的相一致。技能证书上必须注明有中级/四级及以上等级字样,同时发证机关必须为省级以上人力资源和社会保障部门主考(或授权)的技能等级证书;专业技能课程证书必须注明有B级及以上等级。协会颁发的证书(如协会的单证员、跟单员)和上岗位证(如会计从业资格证等上岗证)不视为中级技能证书。

三、考生报名及志愿填报

今年报名采用全省统一网上报名方式。自主招生实行考生自愿,考生由所在学校根据考生综合素质和报考条件推荐报考,每名考生只能填报一所高职院校,填报志愿并确定后无法修改。

具体程序如下:

(一)准备工作:阅读招生简章及报考须知,获得高考报名资格(切记高考报名号及密码)、准备报考所需材料(高中生直接由系统验认报考资格,中职生需提供在校就读证明及专业所需的技能证书);

(二)网上报名:

1.考生使用本人高考报名号及密码通过登录“广东省2018年高职院校自主招生网上报名系统”(网址http://www.eeagd.edu.cn/gzks)进行全省统一报名,并阅读相关报考规定及要求,签订《诚信考试承诺书》。

2.考生可根据本人报考条件,在 “现代学徒制”(面向普通高中毕业生) 、“现代学徒制”(面向中职毕业生)、“文化基础+职业技能”(面向中职毕业生)、“中职技能大赛获奖免试生”四种考核方式中进行报考。

3. 考生须在规定时间内选择考核方式,填报志愿及网上缴费,录入相关报名信息及按要求上传有关证明材料电子版等。逾期不再办理报名及志愿填报手续。

(三)考生材料上传:

1.普通高中考生的学业水平成绩等资料由系统自动验证审核,无需提交纸质材料。

2.中职毕业生考生须在报名系统中按要求上传加盖中职学校公章的中职阶段就读及就读专业证明材料原件电子版及获取的职业资格技能等级证书原件电子版;中职往届毕业生考生须在报名系统中按要求上传中职阶段毕业证书原件电子版及获取的职业资格技能等级证书原件电子版。

中职考生需在报名系统上传电子版材料包含:

①中职阶段就读及就读专业证明材料原件电子版(点击下载模板中职学籍证明-自主招生报考证明材料模板,经申请人所在学校审核盖章,扫描电子版)

②获取专业所需的职业资格技能等级证书原件电子版(招生网参考模板)

③中职阶段毕业证书原件电子版(往届毕业生提供)

各中职学校须认真审核本校应届毕业生考生提交的就读及就读专业材料,据实在考生的证明材料上加具审核意见,经手人签名及加盖学校公章(无盖章确认的材料视为无效)。

3.符合中职技能大赛获奖免试录取、免考“技能证书”条件的考生,还须在报名系统中录入参加的中职技能大赛名称、获奖项目名称、获奖等级、获奖时间等,并上传获奖证书原件电子版。

4.现代学徒制考生除根据生源类型上传相应证明材料原件电子版外,同时在录取时须在报名系统中按要求上传本人与试点院校及合作企业签订的劳动合同原件电子版。

(四)考生资格审核。普通高中考生的报考资格审核由网上报名系统自动完成;中职考生、符合中职技能大赛获奖免试录取、免考“技能证书”考生及现代学徒制考生的报考资格审核工作由我校在3月1日至17日期间依据招生章程相关要求通过网上报名系统完成。

(五)报考资格审查查询:考生登录报名系统网上查看报名资格审核通过情况。

(六)缴交笔试考试费:考生务必规定报考时间前在报名系统完成网上缴交考试费流程(缴费流程见招生网站说明),否则按自动放弃报名处理。缴费标准:文化素质(文化基础)考试缴费标准:120元/生。待获得职业技能考核资格后,再按我校要求缴交职业技能考核考试费。

(七)打印准考证:3月20日,登录报名系统自行打印准考证并查看所安排考场。

四、考核方式及考试时间

根据报考对象的不同,学校实行分类考试、综合评价、择优录取。

(一)普通高中考生考核方式及考试时间:

1.普通高中毕业生实行“文化素质+职业技能(面试)”的考核形式,文化素质考试和职业技能考核(面试)的权重比例为2:1。入学测试总分满分值为300分,其中文化素质考试满分值为200分,职业技能考核(面试)满分值为100分。

2. 我校面向普通高中毕业生招生自行组织的文化素质考试统一在3月24日上午进行,考生来我校参加考试。普通高中毕业生文化素质考试以考察学生的基础知识和综合能力为主,采取统一命题,统一阅卷评分的形式进行。考试内容主要侧重学生的语言运用能力、逻辑推理能力、信息采集和应用能力、综合解决问题能力、职业道德基本要求、自然科学和人文科学基本知识、人际交往基本常识等。

3.我校根据文化素质考试成绩,依据考生所填报的第一志愿按照招生计划1:1.5的比例分专业从高分到低分确定进入职业技能考核(面试)资格考生名单,若第一志愿名额未满则从第二志愿增补。

4.3月29日前,我校确定参加职业技能考核(面试)的考生名单,并在我校招生网公示。经公示无异议后,学校组织职业技能考核(面试)。

5.3月31日,学校组织专家组进行职业技能考核(面试)。职业技能考核(面试)采取现场考核和答问的方式进行,主要考察学生自身专长方面的基本知识和基本素质、综合素质、思辨能力及临场应变能力。

(二)中等职业学校考生考核方式及考试时间:

1.中职毕业生实行“文化基础(含综合文化知识和专业综合理论)+职业技能”的考核方式,文化基础知识和专业综合理论、职业技能考核的权重比例为4:3:3。中职考生入学测试总分满分值为500分,其中文化基础考试满分值为200分,专业综合理论考试满分值为150分,职业技能考核满分值为150分。

2.我校面向中职生招生自行组织的文化基础考试统一在3月24日上午进行,考生来学校参加考试。中职毕业生文化基础考试以考察学生的基础知识和专业综合理论为主,采取统一命题,统一阅卷评分的形式进行。中职考生综合文化考试的考试内容涵盖自然科学和人文科学基本知识、职业道德基本要求、人际交往基本常识、汉语言写作基本能力、专业综合理论等技能型人才必备的实用性知识要求。按专业类或专业,对专业综合理论、职业技能考核分别命题、分别考核。

3.根据综合文化知识成绩和专业综合理论成绩之和,依据考生所填报的第一志愿按照招生计划1:1.5的比例(计算机应用技术专业按1:2的比例)分专业从高分到低分确定进入职业技能考核资格考生名单,若第一志愿名额未满则从第二志愿增补(第二志愿必须与第一志愿为同类专业,否则第二志愿无效)。

4. 3月29日前,我校确定参加职业技能考核的考生名单,并在我校招生网公示。经公示无异议后,学校组织职业技能考核。

5. 3月31日,学校组织专家组进行职业技能考核。职业技能考核采取现场考核和答问的方式进行,主要考察学生专业技能知识、职业素质、实操能力、思辨能力及临场应变能力。

五、录取规则

(一)执行教育部规定的“院校负责、招办监督”的录取体制。招生录取严格遵守教育部、省招生办公室的有关政策和规定,以考生的成绩为基本依据,本着公平、公正、公开的原则,综合衡量德智体美,择优录取。

(二)录取办法:我校根据报考考生的专业志愿及成绩情况划定各专业最低录取分数线。原则上,录取考生的文化素质或文化基础考核总成绩不得低于文化素质或文化基础考核满分值的40%;职业技能考核总成绩不得低于职业技能考核满分值的60%。

1.我校采用专业志愿优先原则根据考生总分从高分到低分依次录取,在录取最低分数线上录满计划为止,其中高中考生职业技能考核(面试)成绩低于60分者或中职考生职业技能考核成绩低于90分者、无体检结果或体检不合格者不能被录取。经学校招生领导小组审核后确定拟录取的考生名单,在我校招生网站公示,公示期3天。

2.高中考生录取总分相同时,按职业技能考核(面试)成绩从高分到低分择优录取;如职业技能考核(面试)成绩相同时,按职业技能考核(面试)主考官成绩从高分到低分择优录取。无体检结果或体检不合格者不能被录取。

3.中职考生录取总分相同时,按职业技能考核成绩从高分到低分择优录取;如职业技能考核成绩相同时,专业综合理论成绩从高分到低分择优录取;如专业综合理论成绩相同时,再按职业技能考核主考官成绩从高分到低分择优录取。无体检结果或体检不合格者不能被录取。

(三)拟录取公示期间,若有考生自愿放弃,不再顺延录取后续考生。如有专业生源不足时,经学校招生领导小组商定并报省招生办公室备案同意后,可调整计划到生源充足的专业。

(四)公示无异议后,拟录取的考生名单报省招生办公室审核备案,经省招生办公室审核通过的考生方可确认为正式录取。学校根据省招生办公室审核通过后的名单发放录取通知书,并在学校网站上公示。

(五)学校录取程序透明、公开,录取工作在学校纪检部门监督下进行。

(六)免试及免证书政策。根据有关文件精神,获广东省教育厅组织的广东省中等职业学校技能大赛一等奖或获全国职业院校技能大赛组织委员会组织的全国职业院校技能大赛一、二、三等奖的中等职业学校毕业生,毕业两年内可报考我校与获奖项目相应或相近的自主招生专业,个人进行网上报名并填写免试申请表。学校根据考生的申报情况组织相关认定或测评,根据认定或测评结果确定是否给予免试。经我校考核公示、报省教育厅核实资格通过后,可免试录取相对口自主招生专业。获省赛二、三等奖的中等职业学校在校生,报考我校与获奖项目相应或相近自主招生专业,经省教育厅核实资格,可免考“技能证书”,但仍需参加文化基础知识考试和学校规定的测试,按正常的录取程序进行录取。

(七)报考我校自主招生并被录取的考生,可同时参加高考,参加本科院校录取,但不能参加高职高专层次的录取,也不得参加以普通高中学业水平成绩为录取依据等高职分类考试招生录取。填报本科院校志愿并被本科院校录取的考生,取消我校自主招生录取资格,不得转回我校,也不得参加其他高职高专层次的录取。报考我校自主招生未被录取的考生,不影响参加其他类型的招生考试录取。

六、现代学徒制试点招生内容

(一)现代学徒制试点人才培养模式概述

1.现代学徒制试点是职业教育主动适应社会经济发展和产业转型升级的战略选择,是深化产教融合、校企合作,推进工学结合、知行合一的有效途径,是校企联合办学的一种形式。实施现代学徒制能促进校企的融合,实现校企一体化育人,为学校提升专业服务地方产业发展能力和提高职业院校的生源质量及人才培养质量的能力开辟了新路径;推动高职院校的内涵建设和教育教学改革,为企业缓解转型升级中技术技能人才匮乏的难题提供了新方法,特别是为企业解决岗位技术技能人才选、育、用、留问题找到了新出路;为学徒构建了一个开放性、个性化在岗学习与提升的平台,实现学历、能力与职位的多项提升,为个人的发展拓展更大的空间和赢得更多的机遇。

2.现代学徒制试点的核心是校企联合招生、联合培养,具有校企联合双元育人、交互训教、在岗培养、学生学徒双重身份、工学交替、岗位成才的特点。

(二)我校2018年金融管理、市场营销、工商企业管理、皮具艺术设计、市政工程技术、计算机应用技术专业开展现代学徒制试点招生,实行招工招生同步的方式,根据招生专业需求招收普通高中/中职应往届毕业生。

(三)现代学徒制试点实行校企合作自主招生、实施交互联合培养。

1.学校与合作企业联合招生,共同制定招生招工方案,并共同完成招生的命题、考试和录取工作。

2.校企双方根据专业特点和工作岗位的实际需要,共同研制人才培养方案,开发课程和教材,采用学校教师和企业师傅双导师教学,实行学徒工学交替的学习模式,培养适合企业需要和能实现个人发展的高质量技术技能型人才。

3.校企双方共同制订考核标准,采取“过程考核”和“结果考核”相结合的评价方式,对学徒进行共同管理和评价。学徒在岗带薪学习,经校企双方共同考核合格后,获全日制文凭。

(四)现代学徒制试点招生参照第七章和第八章中普通高中和中职毕业生的考核办法、录取原则,由我校和合作企业共同命题、共同考核。报考现代学徒制试点专业的考生除应符合招收基本报考条件外,必须与培养企业签订劳动合同。

1.劳动合同须按照《中华人民共和国劳动合同法》相关规定进行签订并明确双方权责义务。年满18周岁的考生可在征询家长意见后个人签订;16周岁以上不满18周岁的考生应由本人和家长(或法定监护人)共同签订。

2.报考现代学徒制试点专业的考生与合作企业签订劳动合同后,即具备双重身份,既是学校的学生又是企业的员工。考生与合作企业双方须在录取前签订劳动合同。劳动合同期限应涵盖整个高职就读阶段。

3.报考现代学徒制试点专业的考生经我校录取后,工作岗位按学校与企业共同设置的岗位进行培养,其工作待遇严格按照学生与企业签订劳动合同执行。

4. 如违反合同要求和企业日常管理要求,取消录取资格和学籍。

5.现代学徒制招生专业和招生计划详见自主招生计划表格。

(五)招生对象、招生模式、联合培养企业说明

(六)学生身份、学习及住宿安排、教学计划和培养模式、工作岗位和相应的权利义务、签约等相关问题。

七、时间安排

(一)2018年3月15日前,招生宣传;

(二)2018年2月25日至2月28日,未获取高考报名号的考生可在所就读的学校(原高考报名点)办理高考补报名手续,非高考报名点的可到户籍所在地市或县(市、区)招生考试机构办理,详情直接咨询所就读学校或当地招生考试机构;

(三)2018年3月1日至3月15日,接受网上报名,考生须在规定时间使用本人高考报名号及密码通过登录“广东省2018年高职院校自主招生网上报名系统”(网址http:// www.eesc.com.cn/gzks)填报志愿及录入相关报名信息及按要求上传有关证明材料电子版,并按要求完成网上缴费;

(四)2018年3月1日至3月17日,考生资格审核。普通高中考生的报考资格审核由网上报名系统自动完成;中职考生、符合中职技能大赛获奖免试录取、免考“技能证书”考生及现代学徒制考生的报考资格审核工作由我校依据招生章程相关要求通过网上报名系统完成。

(五)2018年3月15日前,考生务必在规定报考时间前完成网上缴交考试费流程;

(六)2018年3月20日前,确定参加文化素质(文化基础)考试的考生名单;

(七)2018年3月20日,登录报名系统自行打印准考证并查看所安排考场;

(八)2018年3月24日上午,学校组织文化素质(文化基础)考试,全省自主招生院校统一时间考试;

(九)2018年3月29日前,公布进入职业技能考核考生名单;

(十)2018年3月31日,组织职业技能考核;

(十一)2018年4月5日前,我校对拟录取考生进行体检结果核查;考生必须根据有关要求参加广东省普通高考体检或到招生部门指定的负责高考体检的医院进行体检;

(十二)2018年4月6日前,拟录取考生名单在学校招生网站公示, 并报广东省招生办公室审核备案;

(十三)2018年4月10日前,学校根据广东省招生办公室的审核备案结果,办理正式录取手续;

(十四)2018年9月,与普通高考录取新生同步办理报到入学手续;

具体时间安排以公布为准,请考生随时关注我校的招生信息网。

八、组织保障

(一)加强领导,落实责任,确保试点工作顺利实施。我校自主招生工作在省教育厅统一领导、在市教育局协助下进行。负责制定招生章程,做好报名、报名审核、考试、成绩评定及上报和录取等工作。中学负责报考考生的组织及高考补报名考生的资格审查、网上确认高考报名信息等。

(二)精心组织,妥善安排,确保组考工作安全有序。我校按照“省厅牵头、院校负责、自我约束、社会监督”的实施原则,精心组织,妥善安排好2018年自主招生工作。我校根据招收对象、特点和要求,明确工作目标,理清工作思路,落实工作任务,理顺工作流程,有条不紊地实施好组考工作。认真做好报名、资格审查、命题、考试安全保密、录取等各个环节的工作,确保按计划、高质量完成自主招生试点工作。加强考务工作过程管理和监控,严格考务实施,严肃考风考纪,规范技能考试和面试考核环节,自觉接受教育纪检监察部门及社会的监督。

(三)加大信息公开力度,加强宣传发动,创造良好的舆论环境。深入实施高校招生“阳光工程”,构建公开透明的自主招生信息公开体系,将招生政策、考生报考资格和报考条件、招生计划、文化素质考试(或文化基础考试成绩)、职业技能考核成绩、拟录取名单、录取信息、考生咨询及申诉渠道和重大违规事件处理结果予以公开,让广大考生和社会及时获取招生信息,切实维护广大考生的合法权益,确保自主招生工作健康有序进行。在市教育局的协助下,充分利用媒体、网络等做好自主招生的宣传发动工作。在我校网站上及时公布招生政策、招生章程、报考资格、成绩发布等,为考生传递全面、真实、准确的信息,为我校自主招生创造良好的舆论环境。

九、体检要求

(一)参加学校自主招生考试的考生必须在3月15日前根据有关要求参加广东省普通高考体检。无广东省普通高考体检结果或体检不合格的考生一律不予录取。

(二)学校录取考生的体检标准按照教育部、卫生部、中国残疾人联合会颁布的《普通高等学校招生体检工作指导意见》(教学﹝2003﹞3号)和《教育部办公厅 卫生部办公厅关于普通高等学校招生学生入学身体检查取消乙肝项目检测有关问题的通知》(教学厅﹝2010﹞2号)的有关规定执行。已录取考生如查出体检不符合相关规定,学校将报上级主管部门批准,取消其录取资格。

十、新生注册和复查

(一)经我校自主招生所录取的考生,须在规定时间内办理缴交学费注册,逾期未注册者,取消入学资格。

(二)新生入学三个月内,将对学生进行政治、文化、健康等方面的复查。对在报名和考试过程中有弄虚作假或其他违纪违规行为者,将按规定取消入学资格。

十一、资助学生政策

(一)国家助学贷款、奖学金、助学金、勤工助学等助学措施按照教育部、广东省教育厅和我校相关规定执行。

(二)学校设有国家奖学金、国家励志奖学金、优秀学业奖学金、学业进步奖学金、素质奖学金、新生奖学金、旅港番禺会所奖学金、旅港番禺会所助学金、英语四六级奖学金、亚洲博闻奖学金等,同时设“十佳标兵”、“三好”学生、优秀学生干部及优秀毕业生等多种奖项,以鼓励学生发奋学习、提高综合素质。

(三)学校已经建立了较为完善的家庭经济困难学生资助政策体系。学校设有“绿色通道”、国家助学贷款、国家励志奖学金、国家助学金、“理想技术人才”助学金、旅港番禺会所助学金、亚洲博闻助学金、校内勤工助学等多种资助项目,以帮助家庭经济困难学生解决基本的学习和生活费用问题。对个别特殊困难的学生,学校将考虑给予适当的补助。

十二 、其他事宜

(一)考试的收费标准按省教育厅、省财政厅、省物价局有关文件(《关于调整我省普通高考术科等考试收费科目的复函》[粤价函〔2010〕79号];《广东省物价局关于中等职业技术教育专业技能课程考试收费标准等的复函》 [粤价函〔2003〕12号];《广东省物价局关于中等职业技术教育专业技能课程考试新增收费标准的复函》 [粤价函〔2003〕63号])执行。

(二)对在报名和考试过程中有弄虚作假或其他违纪违规行为的考生,按教育部令第18号《国家教育考试违规处理办法》处理。考生的违规情况将报广东省招生办公室,记入高考诚信电子档案。

(三)凡具有我校正式学籍的学生,在读期间按规定年限完成专业人才培养方案规定的理论和实践教学环节,符合毕(结)业条件者,颁发国家教育部统一印制盖有广州番禺职业技术学院公章的普通高等学校专科层次毕(结)业证书, 并报广东省教育厅电子注册。

十三、信息发布

因时间紧急,所有关于自主招生的信息都通过学校招生信息网发布,不再另行通知。敬请考生随时关注我校的自主招生网。

十四、学校自主招生联系方式

咨询热线:020-34874086;84731206

通信地址:广州市番禺区沙湾镇市良路1342号广州番禺职业技术学院招生办公室(9号楼5楼9526室)  邮政编码:511483

招生网址:http://zs.gzpyp.edu.cn

招生邮箱: 12046@gzpyp.edu.cn

接受纪律监督与申诉联系部门:学校纪委办公室

监督电子邮箱: jwb@gzpyp.edu.cn



广州番禺职业技术学院2018年自主招生简章

2022-06-22 07:05:23

报考番职自招必读十大要点

1.面向高中和中职生源招生考试,均由我校自主命题、组织考试。

2.全省统一报考平台(3月1日至3月15日,登录“广东省2018年高职院校自主招生网上报名系统”http://www.eeagd.edu.cn/gzks进行全省统一报名),考生无需寄送材料到我校,直接网上报考和缴费,学校网上审核,轻松便捷省时!

3.分类招生计划超过学校总计划一半,使分类考试录取成为高职院校招生录取的主渠道。

4.高中生可报考现代学徒制试点招生,无需语数英三科学考成绩,报考只需1 个C,相当Easy!

5.高中生可先报考现代学徒制试点招生,如尚未录取可继续报考依据学考成绩录取招生。如以上两种模式均无被录取,可继续参加普通高考录取。

6.中职生可选择报考符合条件的自主招生、现代学徒制试点招生。

7.一经录取免统一高考,即可入读国家示范性高职院校,毕业文凭与统一高考录取的考生完全一致。

8.增加机会,提前录取,减轻压力,公办文凭,毕业可继续报考专插本。

9.现代学徒制的核心是校企联合招生、联合培养,具有校企联合双元育人、交互训教、在岗培养、学徒双重身份、工学交替、岗位成才的特点。学生既是学校的学生,又是企业的员工;学生与企业签订劳动合同,学校与企业签订联合办学合同。

10.我校自主招生简章、考试大纲、专业介绍、时间安排等已发布,详情点击浏览我校招生网。

广州番禺职业技术学院2018年自主招生简章(审核待批稿)

一、招生专业和招生计划

(一)学校招生代码:广州番禺职业技术学院,招生院校代码:12046

(二)招生专业及计划

(三)考生可以根据我校招生专业类型和本人报考条件填报最多2个专业志愿。高中毕业生所报考专业需满足各专业所要求的高考考生科类;中职毕业生所报考专业需与中职阶段就读专业相关,同时符合专业所需的技能证书。报考面向中职生自主招生类别中的机械制造与自动化专业,可同时报考模具设计与制造专业;报考面向中职生自主招生类别中的市政工程技术专业,可同时报考建筑工程技术专业。

(四)因用人单位对身高有要求,报考酒店管理专业男生身高低于1.68米、女生身高低于1.56米的考生请慎重报考;宝玉石鉴定与加工专业、皮具艺术设计色盲者不招。

(五)学生宿舍住宿费为1000-1500元/学年。

(六)通过自主招生录取的学生,不得转学或转专业,请考生在填报志愿时,认真思考,慎重选报。

(七)如我校自主招生的计划未完成,则将其转为面向广东省的普通高考类招生计划。

二、招生对象及报名条件

(一)普通高中考生报考条件:

1.符合广东省普通高等学校统一招生考试报名资格并取得2018年考生号的应、往届普通高中毕业生。

2.普通高中学业水平考试三门学科成绩均须获得等级成绩,且有一门学科成绩达到C级及以上等级(文科类、艺术类文科考生普通高中学业水平考试科目指定为物理、化学、生物三门学科;理科类、体育类、艺术类理科考生普通高中学业水平考试科目指定为思想政治、历史、地理三门学科)。

3. 报考皮具艺术设计专业的普通高中考生:只招美术类考生,参加普通高中学业水平三门考试科目的考试且两门成绩达到D级及以上等级,且2018年广东省美术术科统考成绩达到160分及以上。

(二)中等职业学校考生报考条件:

1.符合广东省普通高等学校统一招生考试报名资格并取得2018年考生号的应、往届中职(含中专、职中、技校)毕业生。

2.中职阶段就读的专业与我校招生专业直接相关,并取得与所考报的招生专业大类相关的职业资格技能等级证书。职业资格技能等级证书原则上为国家职业资格中级及以上技能等级证书,或省教育考试院主考的专业技能课程B级及以上证书,或省级以上人力资源和社会保障部门主考(或授权)的中级及以上技能等级证书。获广东省中等职业学校技能大赛二、三等奖的毕业生(毕业两年内),可免考相关专业要求的“技能证书”;

3.对应专业和技能证书具体要求如下:

面向中职生自主招生和现代学徒制试点招生要求中职对口专业及技能证书对应表

注:考生必须先确定中职所学专业与我校招生专业直接相关,再对应所取得技能证书或课程证书与招生专业所要求的相一致。技能证书上必须注明有中级/四级及以上等级字样,同时发证机关必须为省级以上人力资源和社会保障部门主考(或授权)的技能等级证书;专业技能课程证书必须注明有B级及以上等级。协会颁发的证书(如协会的单证员、跟单员)和上岗位证(如会计从业资格证等上岗证)不视为中级技能证书。

三、考生报名及志愿填报

今年报名采用全省统一网上报名方式。自主招生实行考生自愿,考生由所在学校根据考生综合素质和报考条件推荐报考,每名考生只能填报一所高职院校,填报志愿并确定后无法修改。

具体程序如下:

(一)准备工作:阅读招生简章及报考须知,获得高考报名资格(切记高考报名号及密码)、准备报考所需材料(高中生直接由系统验认报考资格,中职生需提供在校就读证明及专业所需的技能证书);

(二)网上报名:

1.考生使用本人高考报名号及密码通过登录“广东省2018年高职院校自主招生网上报名系统”(网址http://www.eeagd.edu.cn/gzks)进行全省统一报名,并阅读相关报考规定及要求,签订《诚信考试承诺书》。

2.考生可根据本人报考条件,在 “现代学徒制”(面向普通高中毕业生) 、“现代学徒制”(面向中职毕业生)、“文化基础+职业技能”(面向中职毕业生)、“中职技能大赛获奖免试生”四种考核方式中进行报考。

3. 考生须在规定时间内选择考核方式,填报志愿及网上缴费,录入相关报名信息及按要求上传有关证明材料电子版等。逾期不再办理报名及志愿填报手续。

(三)考生材料上传:

1.普通高中考生的学业水平成绩等资料由系统自动验证审核,无需提交纸质材料。

2.中职毕业生考生须在报名系统中按要求上传加盖中职学校公章的中职阶段就读及就读专业证明材料原件电子版及获取的职业资格技能等级证书原件电子版;中职往届毕业生考生须在报名系统中按要求上传中职阶段毕业证书原件电子版及获取的职业资格技能等级证书原件电子版。

中职考生需在报名系统上传电子版材料包含:

①中职阶段就读及就读专业证明材料原件电子版(点击下载模板中职学籍证明-自主招生报考证明材料模板,经申请人所在学校审核盖章,扫描电子版)

②获取专业所需的职业资格技能等级证书原件电子版(招生网参考模板)

③中职阶段毕业证书原件电子版(往届毕业生提供)

各中职学校须认真审核本校应届毕业生考生提交的就读及就读专业材料,据实在考生的证明材料上加具审核意见,经手人签名及加盖学校公章(无盖章确认的材料视为无效)。

3.符合中职技能大赛获奖免试录取、免考“技能证书”条件的考生,还须在报名系统中录入参加的中职技能大赛名称、获奖项目名称、获奖等级、获奖时间等,并上传获奖证书原件电子版。

4.现代学徒制考生除根据生源类型上传相应证明材料原件电子版外,同时在录取时须在报名系统中按要求上传本人与试点院校及合作企业签订的劳动合同原件电子版。

(四)考生资格审核。普通高中考生的报考资格审核由网上报名系统自动完成;中职考生、符合中职技能大赛获奖免试录取、免考“技能证书”考生及现代学徒制考生的报考资格审核工作由我校在3月1日至17日期间依据招生章程相关要求通过网上报名系统完成。

(五)报考资格审查查询:考生登录报名系统网上查看报名资格审核通过情况。

(六)缴交笔试考试费:考生务必规定报考时间前在报名系统完成网上缴交考试费流程(缴费流程见招生网站说明),否则按自动放弃报名处理。缴费标准:文化素质(文化基础)考试缴费标准:120元/生。待获得职业技能考核资格后,再按我校要求缴交职业技能考核考试费。

(七)打印准考证:3月20日,登录报名系统自行打印准考证并查看所安排考场。

四、考核方式及考试时间

根据报考对象的不同,学校实行分类考试、综合评价、择优录取。

(一)普通高中考生考核方式及考试时间:

1.普通高中毕业生实行“文化素质+职业技能(面试)”的考核形式,文化素质考试和职业技能考核(面试)的权重比例为2:1。入学测试总分满分值为300分,其中文化素质考试满分值为200分,职业技能考核(面试)满分值为100分。

2. 我校面向普通高中毕业生招生自行组织的文化素质考试统一在3月24日上午进行,考生来我校参加考试。普通高中毕业生文化素质考试以考察学生的基础知识和综合能力为主,采取统一命题,统一阅卷评分的形式进行。考试内容主要侧重学生的语言运用能力、逻辑推理能力、信息采集和应用能力、综合解决问题能力、职业道德基本要求、自然科学和人文科学基本知识、人际交往基本常识等。

3.我校根据文化素质考试成绩,依据考生所填报的第一志愿按照招生计划1:1.5的比例分专业从高分到低分确定进入职业技能考核(面试)资格考生名单,若第一志愿名额未满则从第二志愿增补。

4.3月29日前,我校确定参加职业技能考核(面试)的考生名单,并在我校招生网公示。经公示无异议后,学校组织职业技能考核(面试)。

5.3月31日,学校组织专家组进行职业技能考核(面试)。职业技能考核(面试)采取现场考核和答问的方式进行,主要考察学生自身专长方面的基本知识和基本素质、综合素质、思辨能力及临场应变能力。

(二)中等职业学校考生考核方式及考试时间:

1.中职毕业生实行“文化基础(含综合文化知识和专业综合理论)+职业技能”的考核方式,文化基础知识和专业综合理论、职业技能考核的权重比例为4:3:3。中职考生入学测试总分满分值为500分,其中文化基础考试满分值为200分,专业综合理论考试满分值为150分,职业技能考核满分值为150分。

2.我校面向中职生招生自行组织的文化基础考试统一在3月24日上午进行,考生来学校参加考试。中职毕业生文化基础考试以考察学生的基础知识和专业综合理论为主,采取统一命题,统一阅卷评分的形式进行。中职考生综合文化考试的考试内容涵盖自然科学和人文科学基本知识、职业道德基本要求、人际交往基本常识、汉语言写作基本能力、专业综合理论等技能型人才必备的实用性知识要求。按专业类或专业,对专业综合理论、职业技能考核分别命题、分别考核。

3.根据综合文化知识成绩和专业综合理论成绩之和,依据考生所填报的第一志愿按照招生计划1:1.5的比例(计算机应用技术专业按1:2的比例)分专业从高分到低分确定进入职业技能考核资格考生名单,若第一志愿名额未满则从第二志愿增补(第二志愿必须与第一志愿为同类专业,否则第二志愿无效)。

4. 3月29日前,我校确定参加职业技能考核的考生名单,并在我校招生网公示。经公示无异议后,学校组织职业技能考核。

5. 3月31日,学校组织专家组进行职业技能考核。职业技能考核采取现场考核和答问的方式进行,主要考察学生专业技能知识、职业素质、实操能力、思辨能力及临场应变能力。

五、录取规则

(一)执行教育部规定的“院校负责、招办监督”的录取体制。招生录取严格遵守教育部、省招生办公室的有关政策和规定,以考生的成绩为基本依据,本着公平、公正、公开的原则,综合衡量德智体美,择优录取。

(二)录取办法:我校根据报考考生的专业志愿及成绩情况划定各专业最低录取分数线。原则上,录取考生的文化素质或文化基础考核总成绩不得低于文化素质或文化基础考核满分值的40%;职业技能考核总成绩不得低于职业技能考核满分值的60%。

1.我校采用专业志愿优先原则根据考生总分从高分到低分依次录取,在录取最低分数线上录满计划为止,其中高中考生职业技能考核(面试)成绩低于60分者或中职考生职业技能考核成绩低于90分者、无体检结果或体检不合格者不能被录取。经学校招生领导小组审核后确定拟录取的考生名单,在我校招生网站公示,公示期3天。

2.高中考生录取总分相同时,按职业技能考核(面试)成绩从高分到低分择优录取;如职业技能考核(面试)成绩相同时,按职业技能考核(面试)主考官成绩从高分到低分择优录取。无体检结果或体检不合格者不能被录取。

3.中职考生录取总分相同时,按职业技能考核成绩从高分到低分择优录取;如职业技能考核成绩相同时,专业综合理论成绩从高分到低分择优录取;如专业综合理论成绩相同时,再按职业技能考核主考官成绩从高分到低分择优录取。无体检结果或体检不合格者不能被录取。

(三)拟录取公示期间,若有考生自愿放弃,不再顺延录取后续考生。如有专业生源不足时,经学校招生领导小组商定并报省招生办公室备案同意后,可调整计划到生源充足的专业。

(四)公示无异议后,拟录取的考生名单报省招生办公室审核备案,经省招生办公室审核通过的考生方可确认为正式录取。学校根据省招生办公室审核通过后的名单发放录取通知书,并在学校网站上公示。

(五)学校录取程序透明、公开,录取工作在学校纪检部门监督下进行。

(六)免试及免证书政策。根据有关文件精神,获广东省教育厅组织的广东省中等职业学校技能大赛一等奖或获全国职业院校技能大赛组织委员会组织的全国职业院校技能大赛一、二、三等奖的中等职业学校毕业生,毕业两年内可报考我校与获奖项目相应或相近的自主招生专业,个人进行网上报名并填写免试申请表。学校根据考生的申报情况组织相关认定或测评,根据认定或测评结果确定是否给予免试。经我校考核公示、报省教育厅核实资格通过后,可免试录取相对口自主招生专业。获省赛二、三等奖的中等职业学校在校生,报考我校与获奖项目相应或相近自主招生专业,经省教育厅核实资格,可免考“技能证书”,但仍需参加文化基础知识考试和学校规定的测试,按正常的录取程序进行录取。

(七)报考我校自主招生并被录取的考生,可同时参加高考,参加本科院校录取,但不能参加高职高专层次的录取,也不得参加以普通高中学业水平成绩为录取依据等高职分类考试招生录取。填报本科院校志愿并被本科院校录取的考生,取消我校自主招生录取资格,不得转回我校,也不得参加其他高职高专层次的录取。报考我校自主招生未被录取的考生,不影响参加其他类型的招生考试录取。

六、现代学徒制试点招生内容

(一)现代学徒制试点人才培养模式概述

1.现代学徒制试点是职业教育主动适应社会经济发展和产业转型升级的战略选择,是深化产教融合、校企合作,推进工学结合、知行合一的有效途径,是校企联合办学的一种形式。实施现代学徒制能促进校企的融合,实现校企一体化育人,为学校提升专业服务地方产业发展能力和提高职业院校的生源质量及人才培养质量的能力开辟了新路径;推动高职院校的内涵建设和教育教学改革,为企业缓解转型升级中技术技能人才匮乏的难题提供了新方法,特别是为企业解决岗位技术技能人才选、育、用、留问题找到了新出路;为学徒构建了一个开放性、个性化在岗学习与提升的平台,实现学历、能力与职位的多项提升,为个人的发展拓展更大的空间和赢得更多的机遇。

2.现代学徒制试点的核心是校企联合招生、联合培养,具有校企联合双元育人、交互训教、在岗培养、学生学徒双重身份、工学交替、岗位成才的特点。

(二)我校2018年金融管理、市场营销、工商企业管理、皮具艺术设计、市政工程技术、计算机应用技术专业开展现代学徒制试点招生,实行招工招生同步的方式,根据招生专业需求招收普通高中/中职应往届毕业生。

(三)现代学徒制试点实行校企合作自主招生、实施交互联合培养。

1.学校与合作企业联合招生,共同制定招生招工方案,并共同完成招生的命题、考试和录取工作。

2.校企双方根据专业特点和工作岗位的实际需要,共同研制人才培养方案,开发课程和教材,采用学校教师和企业师傅双导师教学,实行学徒工学交替的学习模式,培养适合企业需要和能实现个人发展的高质量技术技能型人才。

3.校企双方共同制订考核标准,采取“过程考核”和“结果考核”相结合的评价方式,对学徒进行共同管理和评价。学徒在岗带薪学习,经校企双方共同考核合格后,获全日制文凭。

(四)现代学徒制试点招生参照第七章和第八章中普通高中和中职毕业生的考核办法、录取原则,由我校和合作企业共同命题、共同考核。报考现代学徒制试点专业的考生除应符合招收基本报考条件外,必须与培养企业签订劳动合同。

1.劳动合同须按照《中华人民共和国劳动合同法》相关规定进行签订并明确双方权责义务。年满18周岁的考生可在征询家长意见后个人签订;16周岁以上不满18周岁的考生应由本人和家长(或法定监护人)共同签订。

2.报考现代学徒制试点专业的考生与合作企业签订劳动合同后,即具备双重身份,既是学校的学生又是企业的员工。考生与合作企业双方须在录取前签订劳动合同。劳动合同期限应涵盖整个高职就读阶段。

3.报考现代学徒制试点专业的考生经我校录取后,工作岗位按学校与企业共同设置的岗位进行培养,其工作待遇严格按照学生与企业签订劳动合同执行。

4. 如违反合同要求和企业日常管理要求,取消录取资格和学籍。

5.现代学徒制招生专业和招生计划详见自主招生计划表格。

(五)招生对象、招生模式、联合培养企业说明

(六)学生身份、学习及住宿安排、教学计划和培养模式、工作岗位和相应的权利义务、签约等相关问题。

七、时间安排

(一)2018年3月15日前,招生宣传;

(二)2018年2月25日至2月28日,未获取高考报名号的考生可在所就读的学校(原高考报名点)办理高考补报名手续,非高考报名点的可到户籍所在地市或县(市、区)招生考试机构办理,详情直接咨询所就读学校或当地招生考试机构;

(三)2018年3月1日至3月15日,接受网上报名,考生须在规定时间使用本人高考报名号及密码通过登录“广东省2018年高职院校自主招生网上报名系统”(网址http:// www.eesc.com.cn/gzks)填报志愿及录入相关报名信息及按要求上传有关证明材料电子版,并按要求完成网上缴费;

(四)2018年3月1日至3月17日,考生资格审核。普通高中考生的报考资格审核由网上报名系统自动完成;中职考生、符合中职技能大赛获奖免试录取、免考“技能证书”考生及现代学徒制考生的报考资格审核工作由我校依据招生章程相关要求通过网上报名系统完成。

(五)2018年3月15日前,考生务必在规定报考时间前完成网上缴交考试费流程;

(六)2018年3月20日前,确定参加文化素质(文化基础)考试的考生名单;

(七)2018年3月20日,登录报名系统自行打印准考证并查看所安排考场;

(八)2018年3月24日上午,学校组织文化素质(文化基础)考试,全省自主招生院校统一时间考试;

(九)2018年3月29日前,公布进入职业技能考核考生名单;

(十)2018年3月31日,组织职业技能考核;

(十一)2018年4月5日前,我校对拟录取考生进行体检结果核查;考生必须根据有关要求参加广东省普通高考体检或到招生部门指定的负责高考体检的医院进行体检;

(十二)2018年4月6日前,拟录取考生名单在学校招生网站公示, 并报广东省招生办公室审核备案;

(十三)2018年4月10日前,学校根据广东省招生办公室的审核备案结果,办理正式录取手续;

(十四)2018年9月,与普通高考录取新生同步办理报到入学手续;

具体时间安排以公布为准,请考生随时关注我校的招生信息网。

八、组织保障

(一)加强领导,落实责任,确保试点工作顺利实施。我校自主招生工作在省教育厅统一领导、在市教育局协助下进行。负责制定招生章程,做好报名、报名审核、考试、成绩评定及上报和录取等工作。中学负责报考考生的组织及高考补报名考生的资格审查、网上确认高考报名信息等。

(二)精心组织,妥善安排,确保组考工作安全有序。我校按照“省厅牵头、院校负责、自我约束、社会监督”的实施原则,精心组织,妥善安排好2018年自主招生工作。我校根据招收对象、特点和要求,明确工作目标,理清工作思路,落实工作任务,理顺工作流程,有条不紊地实施好组考工作。认真做好报名、资格审查、命题、考试安全保密、录取等各个环节的工作,确保按计划、高质量完成自主招生试点工作。加强考务工作过程管理和监控,严格考务实施,严肃考风考纪,规范技能考试和面试考核环节,自觉接受教育纪检监察部门及社会的监督。

(三)加大信息公开力度,加强宣传发动,创造良好的舆论环境。深入实施高校招生“阳光工程”,构建公开透明的自主招生信息公开体系,将招生政策、考生报考资格和报考条件、招生计划、文化素质考试(或文化基础考试成绩)、职业技能考核成绩、拟录取名单、录取信息、考生咨询及申诉渠道和重大违规事件处理结果予以公开,让广大考生和社会及时获取招生信息,切实维护广大考生的合法权益,确保自主招生工作健康有序进行。在市教育局的协助下,充分利用媒体、网络等做好自主招生的宣传发动工作。在我校网站上及时公布招生政策、招生章程、报考资格、成绩发布等,为考生传递全面、真实、准确的信息,为我校自主招生创造良好的舆论环境。

九、体检要求

(一)参加学校自主招生考试的考生必须在3月15日前根据有关要求参加广东省普通高考体检。无广东省普通高考体检结果或体检不合格的考生一律不予录取。

(二)学校录取考生的体检标准按照教育部、卫生部、中国残疾人联合会颁布的《普通高等学校招生体检工作指导意见》(教学﹝2003﹞3号)和《教育部办公厅 卫生部办公厅关于普通高等学校招生学生入学身体检查取消乙肝项目检测有关问题的通知》(教学厅﹝2010﹞2号)的有关规定执行。已录取考生如查出体检不符合相关规定,学校将报上级主管部门批准,取消其录取资格。

十、新生注册和复查

(一)经我校自主招生所录取的考生,须在规定时间内办理缴交学费注册,逾期未注册者,取消入学资格。

(二)新生入学三个月内,将对学生进行政治、文化、健康等方面的复查。对在报名和考试过程中有弄虚作假或其他违纪违规行为者,将按规定取消入学资格。

十一、资助学生政策

(一)国家助学贷款、奖学金、助学金、勤工助学等助学措施按照教育部、广东省教育厅和我校相关规定执行。

(二)学校设有国家奖学金、国家励志奖学金、优秀学业奖学金、学业进步奖学金、素质奖学金、新生奖学金、旅港番禺会所奖学金、旅港番禺会所助学金、英语四六级奖学金、亚洲博闻奖学金等,同时设“十佳标兵”、“三好”学生、优秀学生干部及优秀毕业生等多种奖项,以鼓励学生发奋学习、提高综合素质。

(三)学校已经建立了较为完善的家庭经济困难学生资助政策体系。学校设有“绿色通道”、国家助学贷款、国家励志奖学金、国家助学金、“理想技术人才”助学金、旅港番禺会所助学金、亚洲博闻助学金、校内勤工助学等多种资助项目,以帮助家庭经济困难学生解决基本的学习和生活费用问题。对个别特殊困难的学生,学校将考虑给予适当的补助。

十二 、其他事宜

(一)考试的收费标准按省教育厅、省财政厅、省物价局有关文件(《关于调整我省普通高考术科等考试收费科目的复函》[粤价函〔2010〕79号];《广东省物价局关于中等职业技术教育专业技能课程考试收费标准等的复函》 [粤价函〔2003〕12号];《广东省物价局关于中等职业技术教育专业技能课程考试新增收费标准的复函》 [粤价函〔2003〕63号])执行。

(二)对在报名和考试过程中有弄虚作假或其他违纪违规行为的考生,按教育部令第18号《国家教育考试违规处理办法》处理。考生的违规情况将报广东省招生办公室,记入高考诚信电子档案。

(三)凡具有我校正式学籍的学生,在读期间按规定年限完成专业人才培养方案规定的理论和实践教学环节,符合毕(结)业条件者,颁发国家教育部统一印制盖有广州番禺职业技术学院公章的普通高等学校专科层次毕(结)业证书, 并报广东省教育厅电子注册。

十三、信息发布

因时间紧急,所有关于自主招生的信息都通过学校招生信息网发布,不再另行通知。敬请考生随时关注我校的自主招生网。

十四、学校自主招生联系方式

咨询热线:020-34874086;84731206

通信地址:广州市番禺区沙湾镇市良路1342号广州番禺职业技术学院招生办公室(9号楼5楼9526室)  邮政编码:511483

招生网址:http://zs.gzpyp.edu.cn

招生邮箱: 12046@gzpyp.edu.cn

接受纪律监督与申诉联系部门:学校纪委办公室

监督电子邮箱: jwb@gzpyp.edu.cn