广州职业技术大学

211 | 985 | 双一流 | 综合
广东省 高职(专科) 省重点 公办

7707

学以致用

020-34874086

http://www.gzpyp.edu.cn/

图片

广州番禺职业技术学院2017年自主招生简章

2022-06-22 07:05:31      分享至:

  注:为方便广大考生提前做好自主招生网上报名,现发布我校2017年自主招生简章待批稿,最终稿视省职能部门审核通过内容为准。

  一、招生专业和招生计划

  (一)招生专业及计划

1.jpg

  (二)考生可以根据专业类型填报1-2个专业。高中毕业生所报考专业需满足各专业所要求的高考考生科类,中职毕业生所报考专业需与中职阶段就读专业相关。

  (三)因用人单位对身高有要求,报考酒店管理专业男生身高低于1.68米、女生身高低于1.56米的考生请慎重报考;宝玉石鉴定与加工专业色盲者不招。

  (四)学生宿舍住宿费为1000-1500元/学年。

  (五)通过自主招生录取的学生,不得转学或转专业,请考生在填报志愿时,认真思考,慎重选报。

  (六)如我校自主招生的计划未完成,则将其转为面向广东省的普通高考类招生计划。

  二、招生对象及报名条件

  (一)普通高中毕业生报考条件:

  1.身体健康,符合广东省普通高等学校统一招生考试报名资格并取得2017年考生号的应、往届普通高中毕业生;

  2.报考普通类专业的高中毕业生,普通高中学业水平考试,物理、化学、生物三门学科或政治、历史、地理三门学科均须获得等级成绩,且有一门学科成绩达到C级及以上等级;报考皮具艺术设计专业的美术类高中毕业生,物理、化学、生物三门学科或政治、历史、地理三门学业水平考试成绩都均达到D级及其以上等级。

  3.报皮具艺术设计专业,要求2017年广东省美术术科统考成绩在190分(含)以上;

  4.报考工商企业管理专业必须为联合培养企业正式在职员工,并需取得企业人事部门开具的报考推荐函。

  (二)中等职业技术学校毕业生报考条件:

  1.身体健康,符合广东省普通高等学校统一招生考试报名资格并取得2017年考生号的应、往届中职(含中专、职中、技校)毕业生;

  2.中职阶段所学专业与我校招生专业直接相关,并取得与招生专业相关的职业资格技能等级证书。职业资格技能等级证书原则上为国家职业资格中级以上(含中级)技能等级证书,或省级以上人力资源和社会保障部门主考(或授权)的中级以上(含中级)技能等级证书,或省教育考试院主考的专业技能课程B级以上(含B级)证书”。获广东省中等职业学校技能大赛二、三等奖的毕业生,可免考相关专业要求的“技能证书”;

  符合中职技能大赛获奖免试、免考“技能证书”条件的考生,申请专业要与中职所学专业、获奖证书项目相关,寄送报考资料时须向我校提交获奖证书原件,我校将根据考生的证书类型组织相关认定或测试,根据认定或测试结果确定是否给予免试、免考“技能证书”,并在我校招生信息网公示;

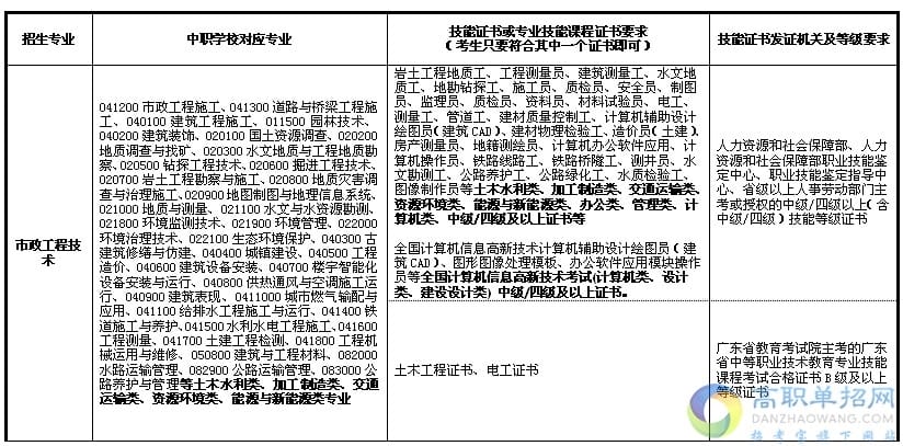
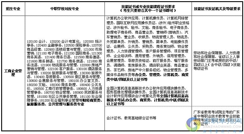
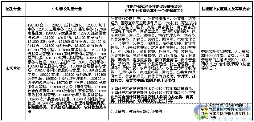
  3.对应专业和技能证书具体要求如下:

  面向中职生自主招生和现代学徒制试点招生要求中职对口专业及技能证书对应表

  注:考生必须先确定中职所学专业与我校招生专业直接相关,再对应所取得技能证书或课程证书与招生专业所要求的相一致。技能证书上必须注明有中级/四级及以上等级字样,同时发证机关必须为省级以上人力资源和社会保障部门主考(或授权)的技能等级证书;专业技能课程证书必须注明有B级及以上等级。协会颁发的证书(如协会的单证员、跟单员)和上岗位证(如会计从业资格证等上岗证),计算机等级和全国英语等级证不视为中级技能证书。

2.jpg

2-1.jpg

2-2.jpg

2-3.jpg

2-4.jpg

2-5.jpg

2-6.jpg

2-7.jpg

  三、现代学徒制试点招生

  (一)现代学徒制是职业教育主动适应社会经济发展和产业转型升级的战略选择,是深化产教融合、校企合作,推进工学结合、知行合一的有效途径,是校企联合办学的一种形式。实施现代学徒制能促进校企的融合,实现校企一体化育人,为学校提升专业服务地方产业发展能力和提高职业院校的生源质量及人才培养质量的能力开辟了新路径;推动高职院校的内涵建设和教育教学改革,为企业缓解转型升级中技术技能人才匮乏的难题提供了新方法,特别是为企业解决岗位技术技能人才选、育、用、留问题找到了新出路;为学徒构建了一个开放性、个性化在岗学习与提升的平台,实现学历、能力与职位的多项提升,为个人的发展拓展更大的空间和赢得更多的机遇。

  现代学徒制坚持“四个双”。一是双主体育人,学校和企业均是育人主体;二是双导师教学,学校教师和企业师傅均承担教学任务;三是学生双重身份,学生既是学校的学生,又是企业的员工;四是签订两份合同,学生与企业签订劳动合同,学校与企业签订联合办学合同。

  (二)我校采用招工和招生同步、先招工后招生两种模式,现代学徒制实行校企合作自主招生、实施交互联合培养。

  1.学校与合作企业联合招生,共同制定招生招工方案,并共同完成招生的命题、考试和录取工作。

  2.校企双方根据专业特点和工作岗位的实际需要,共同研制人才培养方案,开发课程和教材,采用学校教师和企业师傅双导师教学,实行学徒工学交替的学习模式,培养适合企业需要和能实现个人发展的高质量技术技能型人才。

  3.校企双方共同制订考核标准,采取“过程考核”和“结果考核”相结合的评价方式,对学徒进行共同管理和评价。学徒在岗带薪学习,经校企双方共同考核合格后,获全日制文凭。

  (三)被录取考生必须与培养企业签订劳动合同。

  1.劳动合同须按照《中华人民共和国劳动合同法》相关规定进行签订并明确双方权责义务。年满18周岁的考生可在征询家长意见后个人签订;16周岁以上不满18周岁的考生应由本人和家长(或法定监护人)共同签订。

  2.报考现代学徒制试点专业的考生与合作企业签订劳动合同后,即具备双重身份,既是学校的学生又是企业的员工。除“准学徒制”外,考生与合作企业双方须在录取前签订劳动合同,或在省招办录取审核通过后、考生注册入学前签订,“准学徒制”的劳动合同在考生入学一个学期后签订。劳动合同期限应涵盖整个高职录取就读阶段。

  3.报考现代学徒制试点专业的考生经我校录取后,工作岗位按学校与企业共同设置的岗位进行培养,其工作待遇严格按照学生与企业签订劳动合同执行。

  4.如违反合同要求和企业日常管理要求,取消录取资格和学籍。

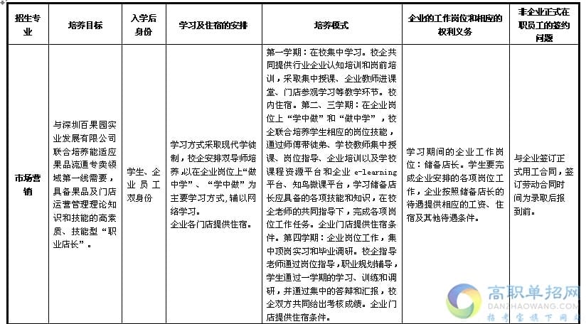
  (四)招生对象、招生模式、联合培养企业说明

3.jpg

  (五)学生身份、学习及住宿安排、教学计划和培养模式、工作岗位和相应的权利义务、签约等相关问题。

4-1.jpg

4-2.jpg

45-3.jpg

4-4.jpg

4-5.jpg

4-6.jpg

  四、报名方式

  本次报名采用网上报名方式。通过网上预报名后,必须在规定时间报考材料寄送、在线缴交考试费等相关手续,否则报名无效。自主招生实行考生自愿,考生由所在学校根据考生综合素质和报考条件推荐报考,每名考生只能填报一所高职院校。

  具体程序如下:

  (一)准备工作:阅读招生简章及报考须知,准备报考所需材料;

  (二)网上报名:注册用户,获取报考序号,登录系统进行报名(网址http://zs.gzpyp.edu.cn),网上填报申请资料。我校对考生网上填报的申请材料进行审核;

  (三)打印材料:审核通过后,登录系统打印报名申请表;

  (四)材料寄送

  普通高中毕业生需寄送材料:

  1.自主招生报名表系统打印版(经申请人所在学校审核盖章,并须签署推荐意见);

  2.二代身份证正反面复印件、户口本本人页复印件;

  3.广东省2017年普通高等学校招生考试正式报名信息表(高考考生报名信息登记表)复印件;

  4.广东省学业水平考试成绩单复印件;

  5.美术生报考皮具艺术设计专业,需提供美术术科省统考成绩单;

  6.往届生需提供高中毕业证复印件;

  7.报考工商企业管理专业的在职员工需提供企业人事部门开具的报考推荐函;

  8.报考现代学徒试点专业考生,需提供系统打印版的报考现代学徒制自主招生专业知情确认书。

  中等职业技术学校毕业生需寄送材料:

  1.自主招生报名表系统打印版(经申请人所在学校审核盖章,并须签署推荐意见);

  2.考生符合报考该专业的技能证书证明材料复印件(提供证书封面页和内页所有页复印件);或获广东省中等职业学校技能大赛二、三等奖免证书需提供获奖证书复印件;

  3.二代身份证正反面复印件、户口本本人页复印件;

  4.广东省2017年普通高等学校招生考试正式报名信息表(高考考生报名信息登记表)复印件;

  5.往届生需提供中职毕业证复印件;

  6.申请免试录取考生,需填写免试申请表格,并提供符合要求的获奖证书复印件;

  7.报考现代学徒试点专业考生,需提供系统打印版的报考现代学徒制自主招生专业知情确认书;

  8.报考工商企业管理专业的在职员工需提供企业人事部门开具的报考推荐函;

  9.报考现代学徒试点专业考生,需提供系统打印版的报考现代学徒制自主招生专业知情确认书。

  中职生将报名材料交到所在中等职业技术学校负责部门(往届生可直接将报考资料送抵我校招生办直接审核),中职学校须认真审核学生提交的材料,在所有上报材料复印件上注明“此件与原件一致”,并盖章确认(无注明和盖章确认的材料视为无效)。

  报名材料均用A4纸打印或复印。报名材料可以邮寄[建议通过顺丰快递(快递公司上门收件电话95338)或中国邮政EMS快递(快递公司上门收件电话11185),建议同一学校或班级的报名材料可一起快递寄送],也可直接到我校招生办公室提交。如邮寄,考生须确保报名材料能在报名截止日前送抵我校(2月25日中午17时前),凡在报名截止日前尚未送抵,视为考生放弃报名资格;

  邮寄地址:广州市番禺区沙湾镇市良路1342号广州番禺职业技术学院招生办公室邮政编码:511483

  (五)寄送材料审查结果查询:登录报名系统查询材料接收情况、处理进度;

  (六)缴交文化素质(文化基础)考试费:考生务必于2月26日17时前缴交考试费,否则按自动放弃报名处理。

  1.缴费标准:文化素质(文化基础)考试缴费标准:120元/生。待获得职业技能考核或职业适应性测试资格后,再按我校要求缴交职业技能考核或职业适应性测试考试费。

  2.缴费方法:寄送报考材料并审核通过的考生,持任何一张有联银银行卡登录自主招生系统在线实时缴交考试费,学校现场不设收费点。

  3.缴费确认:

  登陆我校招生报名系统查看缴费是否成功,系统显示已完成缴费手续并记录缴费成功,方可获得考试资格。不按时缴纳考试费用,我校将视为自动放弃考试资格,后果自负。不按流程操作自主招生报名系统不予打印考试准考证,不能参加自主招生考试,考试准考证打印时间另行通知。

  (七)打印准考证:登录报名系统自行打印准考证并查看所安排考场。

  五、考试方式

  (一)普通高中毕业生实行“文化素质考试+职业适应性测试(面试)”的考试形式,文化素质考试和职业适应性测试(面试)的权重比例为2:1。总分值为300分,其中文化素质考试满分值为200分,职业适应性测试(面试)满分值为100分。

  (二)中等职业技术学校毕业生实行“文化基础考试(含综合文化知识和专业综合理论)+职业技能考核”的考试形式,学校统一组织测试,综合文化知识和专业综合理论、专业技能的权重比例为4:3:3。总分值为500分,其中综合文化知识考试满分值为200分,专业综合理论考试满分值为150分,职业技能考核满分值为150分。

  (三)面向企业员工招生的高中应往届毕业生和中职应往届毕业生统一以 “文化基础考试(含综合文化知识和专业综合理论)+职业技能考核”的考试形式,学校统一组织测试,考试形式参照面向中等职业技术学校毕业生的考试形式。

  六、招生程序

  (一)报名

  1.学校制订自主招生录取方案,报经广东省招生办公室备案后,纳入学校招生章程,向社会公布。

  2.符合自主招生报名条件的考生进行网上报名。

  3.学校成立考生资格审查小组,将资格审核合格考生报名资料报省核查,并公示,确定参加我校组织的文化素质(文化基础)考试考生名单。

  (二)考试

  普通高中毕业生:

  1.普通高中毕业生文化素质考试统一在3月4日上午进行,考生来我参加考试。普通高中毕业生文化素质考试以考察学生的基础知识和综合能力为主,采取统一命题,统一阅卷评分的形式进行。考试内容主要侧重学生的语言运用能力、逻辑推理能力、信息采集和应用能力、综合解决问题能力、职业道德基本要求、自然科学和人文科学基本知识、人际交往基本常识等。

  2.我校根据文化素质考试成绩,依据考生所填报的第一志愿按照招生计划1:1.5的比例分专业从高分到低分确定进入职业适应性测试(面试)资格考生名单,若第一志愿名额未满则从第二志愿增补。

  3.考生参加由各县(市、区)招生部门指定的负责高考体检的医院组织的体检。

  4.3月12日,学校组织专家组进行职业适应性测试(面试)。职业适应性测试(面试)采取现场考核和答问的方式进行,主要考察学生自身专长方面的基本知识和基本素质、综合素质、思辨能力及临场应变能力。

  中等职业技术学校毕业生:

  1.文化基础考试(含综合文化知识和专业综合理论)统一在3月4日上午进行,考生来我参加考试。其中,综合文化知识考试的考试内容涵盖自然科学和人文科学基本知识、职业道德基本要求、人际交往基本常识、汉语言写作基本能力、专业综合理论等技术技能型人才必备的实用性知识要求;专业综合理论考试主要考核本专业相关的综合理论知识。

  2.根据综合文化知识成绩和专业综合理论成绩之和(其中专业综合理论成绩不得低于90分),依据考生所填报的第一志愿按照招生计划1:1.5的比例分专业从高分到低分确定进入职业技能考核资格考生名单,若第一志愿名额未满则从第二志愿增补。

  3.考生参加由各县(市、区)招生部门指定的负责高考体检的医院组织的体检。

  4.3月12日,学校组织专家组进行职业技能考核。

  (三)录取

  普通高中毕业生:

  1.录取办法按不低于考生入学测试总分的50%划定各专业最低录取分数线,在分数线上按考生所报考专业总分从高分到低分依次录取,录满计划为止。考生总分相同时,按职业技能考核成绩从高分到低分择优录取,其中职业适应性测试(面试)成绩低于60分者、体检不合格者不能被录取。经学校招生领导小组审核后确定拟录取的考生名单,并在我校自主招生网站公示,公示期3天。

  2.拟录取公示过程中若有学生自愿放弃录取则根据专业名次顺延录取至招生计划额满为止。

  3.公示无异议后,拟录取的考生名单报广东省招生办公室审核备案,经省招生办公室审核通过的考生方可确认为正式录取。学校根据省招生办公室审核通过后的名单发放录取通知书,并在学校网站上公布。

  4.报考我校自主招生并被录取的考生,可同时参加高考,参加本科院校录取,但不能参加高职高专层次的录取,也不得参加以普通高中学业水平成绩为录取依据的高职分类考试招生。填报本科院校志愿并被本科院校录取的考生,取消我校自主招生录取资格,不得转回我校,也不得参加其他高职高专层次的录取。报考我校自主招生未被录取的考生,可以参加以普通高中学业水平成绩为录取依据的高职分类考试招生。

  中等职业技术学校毕业生:

  1.录取办法按不低于考生入学测试总分的50%划定各专业最低录取分数线,在分数线上按考生所报考专业总分从高分到低分依次录取,录满计划为止。考生总分相同时,按职业技能考核成绩从高分到低分择优录取,其中职业技能考核成绩低于90分者、体检不合格者不能被录取。经学校招生领导小组审核后确定拟录取的考生名单,并在我校自主招生网站公示,公示期3天。

  2.拟录取公示过程中若有学生自愿放弃录取则根据专业名次顺延录取至招生计划额满为止。

  3.公示无异议后,拟录取的考生名单报广东省招生办公室审核备案,经省招生办公室审核通过的考生方可确认为正式录取。学校根据省招生办公室审核通过后的名单发放录取通知书,并在学校网站上公布。

  4.学校录取程序透明、公开,录取工作在学校纪检部门监督下进行。

  5.根据有关文件精神,获广东省教育厅组织的广东省中等职业学校技能大赛一等奖或获全国职业院校技能大赛组织委员会组织的全国职业院校技能大赛一、二、三等奖的中等职业学校毕业生,毕业两年内可报考我校与获奖项目相应或相近的自主招生专业,个人进行网上预报名并填写免试申请表。学校根据考生的申报情况组织相关认定或测评,根据认定或测评结果确定是否给予免试。我校审核公示,经省级教育主管部门审批通过,可免试录取相对口自主招生专业。获省赛二、三等奖的中等职业学校在校生,报考我校与获奖项目相应或相近自主招生专业,经省教育厅核实资格,可免考“技能证书”,但仍需参加文化基础知识考试和学校规定的测试,按正常的录取程序进行录取。

  面向企业员工招生的高中生和中职应往届毕业生:

  1.录取办法按不低于考生入学测试总分的50%划定各专业最低录取分数线,在分数线上按考生所报考专业总分从高分到低分依次录取,录满计划为止。考生总分相同时,按职业技能考核成绩从高分到低分择优录取,其中职业技能考核成绩低于90分者、体检不合格者不能被录取。经学校招生领导小组审核后确定拟录取的考生名单,并在我校自主招生网站公示,公示期3天。

  2.招生计划分配按高中生与中职生生源类别划分招生计划数,各生源类别分别占用专业总计划的50%。分生源类别进行录取,若某类别招生计划数未录满时,可调整到另一类别使用,录取总人数以专业总计划数为上限。

  3.将考生放弃录取的计划缺额按专业从高分到低分进行补录,补录考生直接进入拟录取名单。

  七、时间安排

  (一)2017年2月25日前,招生宣传。

  (二)2017年2月10日至2月25日,接受网上报名,登录自主招生专栏网查询填报材料审核情况,并寄或送相关材料复印件至我校招生办公室(接收报名材料截止日期为2月25日17点)。

  注:未获取高考报名号的考生可在所就读的学校(原高考报名点)办理高考补报名手续,非高考报名点的可到户籍所在地市或县(市、区)招生考试机构办理。高考网上补报名及确认报名时间为2月15日-20日,详情直接咨询所就读学校或当地招生考试机构。

  2017年2月10日至2月25日,学校进行网上报名材料进行初审;

  (三)2017年3月2日前,学校材料审查,确定参加文化素质考试的考生名单。

  (四)2017年3月4日上午,学校组织文化素质(文化基础)考试,全省自主招生院校统一时间考试。

  (五)2017年3月9日前,公布进入职业技能考核或职业适应性测试(面试)考生名单。

  (六)2017年3月12日前,组织职业技能考核或职业适应性测试(面试)。

  (七)2017年3月24日前,准备广东省普通高考考生体格检查卡复印件或到招生部门指定的负责高考体检的医院进行体检,并于拟录取前将扫描电子版上传到我校自主招生报名系统,由我校进行核查,无体检结果或体检不符合要求的考生一律不办理录取手续。

  (八)2017年3月25日前,拟录取考生名单在学校招生网站公示,并报广东省招生办公室审核备案。

  (九)2017年4月1日前,学校根据广东省招生办公室的审核备案结果,办理正式录取手续,寄发录取通知书。

  (十)2017年9月,与普通高考录取新生同步办理报到入学手续。

  具体时间安排以公布为准,请考生随时关注我校的招生信息网。

  八、组织保障

  (一)加强领导,落实责任,确保试点工作顺利实施

  我校自主招生工作在省教育厅统一领导、在市教育局协助下进行。负责制定招生章程,做好报名、报名审核、考试、成绩评定及上报和录取等工作。中学负责报考考生的组织及高考补报名考生的资格审查、网上确认高考报名信息等。

  (二)精心组织,妥善安排,确保组考工作安全有序

  我校按照:”省厅牵头、院校负责、自我约束、社会监督”的实施原则,精心组织,妥善安排好自主招生工作。我校根据招收对象、特点和要求,明确工作目标,理清工作思路,落实工作任务,理顺工作流程,有条不紊地实施好组考工作。认真做好报名、资格审查、命题、考试安全保密、录取等各个环节的工作,确保按计划、高质量完成自主招生试点工作。加强考务工作过程管理和监控,严格考务实施,严肃考风考纪,规范各考试环节,自觉接受教育纪检监察部门及社会的监督。

  (三)加大信息公开力度,加强宣传发动,创造良好的舆论环境

  深入实施高校招生“阳光工程”,构建公开透明的自主招生信息公开体系,将招生政策、考生报考资格和报考条件、招生计划、文化素质考试(或文化基础考试成绩)、职业适应性测试成绩(或职业技能测试成绩)、拟录取名单、录取信息、考生咨询及申诉渠道和重大违规事件处理结果予以公开,让广大考生和社会及时获取招生信息,切实维护广大考生的合法权益,确保自主招生工作健康有序进行。充分利用媒体、网络等做好自主招生的宣传发动工作。在我校网站上及时公布招生政策、招生章程、报考资格、成绩发布等,为考生传递全面、真实、准确的信息,为我校主招生创造良好的舆论环境。

  (四)选派政策水平高、工作认真负责、作风正派、办事公道的教师和管理人员参加录取工作。凡有直系亲属当年报考者不得参与招生考试工作。

  九、资助学生政策

  国家助学贷款、奖学金、助学金、勤工助学等助学措施按照教育部、广东省教育厅和我校相关规定执行。学校设有国家奖学金、国家励志奖学金、优秀学业奖学金、学业进步奖学金、素质奖学金、新生奖学金、旅港番禺会所奖学金、旅港番禺会所助学金、英语四六级奖学金、亚洲博闻奖学金等,同时设“十佳标兵”、“三好”学生、优秀学生干部及优秀毕业生等多种奖项,以鼓励学生发奋学习、提高综合素质。学校已经建立了较为完善的家庭经济困难学生资助政策体系。学校设有“绿色通道”、国家助学贷款、国家励志奖学金、国家助学金、“理想技术人才”助学金、旅港番禺会所助学金、亚洲博闻助学金、校内勤工助学等多种资助项目,以帮助家庭经济困难学生解决基本的学习和生活费用问题。对个别特殊困难的学生,学校将考虑给予适当的补助。

  十、其他事宜

  (一)考试的收费标准按省教育厅、省财政厅、省物价局有关文件(《关于调整我省普通高考术科等考试收费科目的复函》[粤价函〔2010〕79号];《广东省物价局关于中等职业技术教育专业技能课程考试收费标准等的复函》[粤价函〔2003〕12号];《广东省物价局关于中等职业技术教育专业技能课程考试新增收费标准的复函》[粤价函〔2003〕63号])执行。

  (二)参加自主招生考试的考生必须在2月底前参加广东省普通高考体检,公布各专业拟录取名单后,拟录取的考生在3月24日前向我校自主招生系统上传考生本人的《2017年广东省普通高考考生体格检查卡》。学校录取考生的体检标准按照教育部、卫生部、中国残疾人联合会颁布的《普通高等学校招生体检工作指导意见》(教学﹝2003﹞3号)和《教育部办公厅卫生部办公厅关于普通高等学校招生学生入学身体检查取消乙肝项目检测有关问题的通知》(教学厅﹝2010﹞2号)的有关规定执行。

  (三)对在报名和考试过程中有弄虚作假或其他违纪违规行为的考生,按教育部令第18号《国家教育考试违规处理办法》处理。考生的违规情况将报广东省招生办公室,记入高考诚信电子档案。

  (四)经我校自主招生所录取的考生,须在规定时间内办理缴交学费注册。逾期未注册者,取消入学资格。新生入学三个月内,将对学生进行政治、文化、健康等方面的复查。对在报名和考试过程中有弄虚作假或其他违纪违规行为者,将按规定取消入学资格。

  (五)对自主招生的考生身体要求,身体健康,无传染性疾病,无生理缺陷,五官端正,符合高校招生体检指导意见要求。参加广东省高校招生统一体检,并符合教育部规定相关专业的身体要求。我校录取考生的体检标准按照教育部、卫生部、中国残疾人联合会颁布的《普通高等学校招生体检工作指导意见》(教学〔2003〕3号)和《教育部办公厅卫生部办公厅关于普通高等学校招生学生入学身体检查取消乙肝项目检测有关问题的通知》(教学厅〔2010〕2号)的有关规定执行。已录取的考生如查出高考体检不符合相关规定,学校将报上级主管部门批准,取消其录取资格。

  十一、信息发布

  因时间紧急,所有关于自主招生的信息都通过学校招生信息网发布,不再另行通知。敬请考生随时关注我校的自主招生网。

  十二、学校自主招生联系方式

  咨询热线:020-34874086;84731206

  通信地址:广州市番禺区沙湾镇市良路1342号广州番禺职业技术学院招生办公室邮政编码:511483

  接受纪律监督与申诉联系部门:学校纪委办公室

  监督电话:020-34835229


广州番禺职业技术学院2017年自主招生简章

2022-06-22 07:05:31

  注:为方便广大考生提前做好自主招生网上报名,现发布我校2017年自主招生简章待批稿,最终稿视省职能部门审核通过内容为准。

  一、招生专业和招生计划

  (一)招生专业及计划

1.jpg

  (二)考生可以根据专业类型填报1-2个专业。高中毕业生所报考专业需满足各专业所要求的高考考生科类,中职毕业生所报考专业需与中职阶段就读专业相关。

  (三)因用人单位对身高有要求,报考酒店管理专业男生身高低于1.68米、女生身高低于1.56米的考生请慎重报考;宝玉石鉴定与加工专业色盲者不招。

  (四)学生宿舍住宿费为1000-1500元/学年。

  (五)通过自主招生录取的学生,不得转学或转专业,请考生在填报志愿时,认真思考,慎重选报。

  (六)如我校自主招生的计划未完成,则将其转为面向广东省的普通高考类招生计划。

  二、招生对象及报名条件

  (一)普通高中毕业生报考条件:

  1.身体健康,符合广东省普通高等学校统一招生考试报名资格并取得2017年考生号的应、往届普通高中毕业生;

  2.报考普通类专业的高中毕业生,普通高中学业水平考试,物理、化学、生物三门学科或政治、历史、地理三门学科均须获得等级成绩,且有一门学科成绩达到C级及以上等级;报考皮具艺术设计专业的美术类高中毕业生,物理、化学、生物三门学科或政治、历史、地理三门学业水平考试成绩都均达到D级及其以上等级。

  3.报皮具艺术设计专业,要求2017年广东省美术术科统考成绩在190分(含)以上;

  4.报考工商企业管理专业必须为联合培养企业正式在职员工,并需取得企业人事部门开具的报考推荐函。

  (二)中等职业技术学校毕业生报考条件:

  1.身体健康,符合广东省普通高等学校统一招生考试报名资格并取得2017年考生号的应、往届中职(含中专、职中、技校)毕业生;

  2.中职阶段所学专业与我校招生专业直接相关,并取得与招生专业相关的职业资格技能等级证书。职业资格技能等级证书原则上为国家职业资格中级以上(含中级)技能等级证书,或省级以上人力资源和社会保障部门主考(或授权)的中级以上(含中级)技能等级证书,或省教育考试院主考的专业技能课程B级以上(含B级)证书”。获广东省中等职业学校技能大赛二、三等奖的毕业生,可免考相关专业要求的“技能证书”;

  符合中职技能大赛获奖免试、免考“技能证书”条件的考生,申请专业要与中职所学专业、获奖证书项目相关,寄送报考资料时须向我校提交获奖证书原件,我校将根据考生的证书类型组织相关认定或测试,根据认定或测试结果确定是否给予免试、免考“技能证书”,并在我校招生信息网公示;

  3.对应专业和技能证书具体要求如下:

  面向中职生自主招生和现代学徒制试点招生要求中职对口专业及技能证书对应表

  注:考生必须先确定中职所学专业与我校招生专业直接相关,再对应所取得技能证书或课程证书与招生专业所要求的相一致。技能证书上必须注明有中级/四级及以上等级字样,同时发证机关必须为省级以上人力资源和社会保障部门主考(或授权)的技能等级证书;专业技能课程证书必须注明有B级及以上等级。协会颁发的证书(如协会的单证员、跟单员)和上岗位证(如会计从业资格证等上岗证),计算机等级和全国英语等级证不视为中级技能证书。

2.jpg

2-1.jpg

2-2.jpg

2-3.jpg

2-4.jpg

2-5.jpg

2-6.jpg

2-7.jpg

  三、现代学徒制试点招生

  (一)现代学徒制是职业教育主动适应社会经济发展和产业转型升级的战略选择,是深化产教融合、校企合作,推进工学结合、知行合一的有效途径,是校企联合办学的一种形式。实施现代学徒制能促进校企的融合,实现校企一体化育人,为学校提升专业服务地方产业发展能力和提高职业院校的生源质量及人才培养质量的能力开辟了新路径;推动高职院校的内涵建设和教育教学改革,为企业缓解转型升级中技术技能人才匮乏的难题提供了新方法,特别是为企业解决岗位技术技能人才选、育、用、留问题找到了新出路;为学徒构建了一个开放性、个性化在岗学习与提升的平台,实现学历、能力与职位的多项提升,为个人的发展拓展更大的空间和赢得更多的机遇。

  现代学徒制坚持“四个双”。一是双主体育人,学校和企业均是育人主体;二是双导师教学,学校教师和企业师傅均承担教学任务;三是学生双重身份,学生既是学校的学生,又是企业的员工;四是签订两份合同,学生与企业签订劳动合同,学校与企业签订联合办学合同。

  (二)我校采用招工和招生同步、先招工后招生两种模式,现代学徒制实行校企合作自主招生、实施交互联合培养。

  1.学校与合作企业联合招生,共同制定招生招工方案,并共同完成招生的命题、考试和录取工作。

  2.校企双方根据专业特点和工作岗位的实际需要,共同研制人才培养方案,开发课程和教材,采用学校教师和企业师傅双导师教学,实行学徒工学交替的学习模式,培养适合企业需要和能实现个人发展的高质量技术技能型人才。

  3.校企双方共同制订考核标准,采取“过程考核”和“结果考核”相结合的评价方式,对学徒进行共同管理和评价。学徒在岗带薪学习,经校企双方共同考核合格后,获全日制文凭。

  (三)被录取考生必须与培养企业签订劳动合同。

  1.劳动合同须按照《中华人民共和国劳动合同法》相关规定进行签订并明确双方权责义务。年满18周岁的考生可在征询家长意见后个人签订;16周岁以上不满18周岁的考生应由本人和家长(或法定监护人)共同签订。

  2.报考现代学徒制试点专业的考生与合作企业签订劳动合同后,即具备双重身份,既是学校的学生又是企业的员工。除“准学徒制”外,考生与合作企业双方须在录取前签订劳动合同,或在省招办录取审核通过后、考生注册入学前签订,“准学徒制”的劳动合同在考生入学一个学期后签订。劳动合同期限应涵盖整个高职录取就读阶段。

  3.报考现代学徒制试点专业的考生经我校录取后,工作岗位按学校与企业共同设置的岗位进行培养,其工作待遇严格按照学生与企业签订劳动合同执行。

  4.如违反合同要求和企业日常管理要求,取消录取资格和学籍。

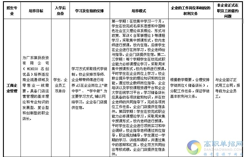
  (四)招生对象、招生模式、联合培养企业说明

3.jpg

  (五)学生身份、学习及住宿安排、教学计划和培养模式、工作岗位和相应的权利义务、签约等相关问题。

4-1.jpg

4-2.jpg

45-3.jpg

4-4.jpg

4-5.jpg

4-6.jpg

  四、报名方式

  本次报名采用网上报名方式。通过网上预报名后,必须在规定时间报考材料寄送、在线缴交考试费等相关手续,否则报名无效。自主招生实行考生自愿,考生由所在学校根据考生综合素质和报考条件推荐报考,每名考生只能填报一所高职院校。

  具体程序如下:

  (一)准备工作:阅读招生简章及报考须知,准备报考所需材料;

  (二)网上报名:注册用户,获取报考序号,登录系统进行报名(网址http://zs.gzpyp.edu.cn),网上填报申请资料。我校对考生网上填报的申请材料进行审核;

  (三)打印材料:审核通过后,登录系统打印报名申请表;

  (四)材料寄送

  普通高中毕业生需寄送材料:

  1.自主招生报名表系统打印版(经申请人所在学校审核盖章,并须签署推荐意见);

  2.二代身份证正反面复印件、户口本本人页复印件;

  3.广东省2017年普通高等学校招生考试正式报名信息表(高考考生报名信息登记表)复印件;

  4.广东省学业水平考试成绩单复印件;

  5.美术生报考皮具艺术设计专业,需提供美术术科省统考成绩单;

  6.往届生需提供高中毕业证复印件;

  7.报考工商企业管理专业的在职员工需提供企业人事部门开具的报考推荐函;

  8.报考现代学徒试点专业考生,需提供系统打印版的报考现代学徒制自主招生专业知情确认书。

  中等职业技术学校毕业生需寄送材料:

  1.自主招生报名表系统打印版(经申请人所在学校审核盖章,并须签署推荐意见);

  2.考生符合报考该专业的技能证书证明材料复印件(提供证书封面页和内页所有页复印件);或获广东省中等职业学校技能大赛二、三等奖免证书需提供获奖证书复印件;

  3.二代身份证正反面复印件、户口本本人页复印件;

  4.广东省2017年普通高等学校招生考试正式报名信息表(高考考生报名信息登记表)复印件;

  5.往届生需提供中职毕业证复印件;

  6.申请免试录取考生,需填写免试申请表格,并提供符合要求的获奖证书复印件;

  7.报考现代学徒试点专业考生,需提供系统打印版的报考现代学徒制自主招生专业知情确认书;

  8.报考工商企业管理专业的在职员工需提供企业人事部门开具的报考推荐函;

  9.报考现代学徒试点专业考生,需提供系统打印版的报考现代学徒制自主招生专业知情确认书。

  中职生将报名材料交到所在中等职业技术学校负责部门(往届生可直接将报考资料送抵我校招生办直接审核),中职学校须认真审核学生提交的材料,在所有上报材料复印件上注明“此件与原件一致”,并盖章确认(无注明和盖章确认的材料视为无效)。

  报名材料均用A4纸打印或复印。报名材料可以邮寄[建议通过顺丰快递(快递公司上门收件电话95338)或中国邮政EMS快递(快递公司上门收件电话11185),建议同一学校或班级的报名材料可一起快递寄送],也可直接到我校招生办公室提交。如邮寄,考生须确保报名材料能在报名截止日前送抵我校(2月25日中午17时前),凡在报名截止日前尚未送抵,视为考生放弃报名资格;

  邮寄地址:广州市番禺区沙湾镇市良路1342号广州番禺职业技术学院招生办公室邮政编码:511483

  (五)寄送材料审查结果查询:登录报名系统查询材料接收情况、处理进度;

  (六)缴交文化素质(文化基础)考试费:考生务必于2月26日17时前缴交考试费,否则按自动放弃报名处理。

  1.缴费标准:文化素质(文化基础)考试缴费标准:120元/生。待获得职业技能考核或职业适应性测试资格后,再按我校要求缴交职业技能考核或职业适应性测试考试费。

  2.缴费方法:寄送报考材料并审核通过的考生,持任何一张有联银银行卡登录自主招生系统在线实时缴交考试费,学校现场不设收费点。

  3.缴费确认:

  登陆我校招生报名系统查看缴费是否成功,系统显示已完成缴费手续并记录缴费成功,方可获得考试资格。不按时缴纳考试费用,我校将视为自动放弃考试资格,后果自负。不按流程操作自主招生报名系统不予打印考试准考证,不能参加自主招生考试,考试准考证打印时间另行通知。

  (七)打印准考证:登录报名系统自行打印准考证并查看所安排考场。

  五、考试方式

  (一)普通高中毕业生实行“文化素质考试+职业适应性测试(面试)”的考试形式,文化素质考试和职业适应性测试(面试)的权重比例为2:1。总分值为300分,其中文化素质考试满分值为200分,职业适应性测试(面试)满分值为100分。

  (二)中等职业技术学校毕业生实行“文化基础考试(含综合文化知识和专业综合理论)+职业技能考核”的考试形式,学校统一组织测试,综合文化知识和专业综合理论、专业技能的权重比例为4:3:3。总分值为500分,其中综合文化知识考试满分值为200分,专业综合理论考试满分值为150分,职业技能考核满分值为150分。

  (三)面向企业员工招生的高中应往届毕业生和中职应往届毕业生统一以 “文化基础考试(含综合文化知识和专业综合理论)+职业技能考核”的考试形式,学校统一组织测试,考试形式参照面向中等职业技术学校毕业生的考试形式。

  六、招生程序

  (一)报名

  1.学校制订自主招生录取方案,报经广东省招生办公室备案后,纳入学校招生章程,向社会公布。

  2.符合自主招生报名条件的考生进行网上报名。

  3.学校成立考生资格审查小组,将资格审核合格考生报名资料报省核查,并公示,确定参加我校组织的文化素质(文化基础)考试考生名单。

  (二)考试

  普通高中毕业生:

  1.普通高中毕业生文化素质考试统一在3月4日上午进行,考生来我参加考试。普通高中毕业生文化素质考试以考察学生的基础知识和综合能力为主,采取统一命题,统一阅卷评分的形式进行。考试内容主要侧重学生的语言运用能力、逻辑推理能力、信息采集和应用能力、综合解决问题能力、职业道德基本要求、自然科学和人文科学基本知识、人际交往基本常识等。

  2.我校根据文化素质考试成绩,依据考生所填报的第一志愿按照招生计划1:1.5的比例分专业从高分到低分确定进入职业适应性测试(面试)资格考生名单,若第一志愿名额未满则从第二志愿增补。

  3.考生参加由各县(市、区)招生部门指定的负责高考体检的医院组织的体检。

  4.3月12日,学校组织专家组进行职业适应性测试(面试)。职业适应性测试(面试)采取现场考核和答问的方式进行,主要考察学生自身专长方面的基本知识和基本素质、综合素质、思辨能力及临场应变能力。

  中等职业技术学校毕业生:

  1.文化基础考试(含综合文化知识和专业综合理论)统一在3月4日上午进行,考生来我参加考试。其中,综合文化知识考试的考试内容涵盖自然科学和人文科学基本知识、职业道德基本要求、人际交往基本常识、汉语言写作基本能力、专业综合理论等技术技能型人才必备的实用性知识要求;专业综合理论考试主要考核本专业相关的综合理论知识。

  2.根据综合文化知识成绩和专业综合理论成绩之和(其中专业综合理论成绩不得低于90分),依据考生所填报的第一志愿按照招生计划1:1.5的比例分专业从高分到低分确定进入职业技能考核资格考生名单,若第一志愿名额未满则从第二志愿增补。

  3.考生参加由各县(市、区)招生部门指定的负责高考体检的医院组织的体检。

  4.3月12日,学校组织专家组进行职业技能考核。

  (三)录取

  普通高中毕业生:

  1.录取办法按不低于考生入学测试总分的50%划定各专业最低录取分数线,在分数线上按考生所报考专业总分从高分到低分依次录取,录满计划为止。考生总分相同时,按职业技能考核成绩从高分到低分择优录取,其中职业适应性测试(面试)成绩低于60分者、体检不合格者不能被录取。经学校招生领导小组审核后确定拟录取的考生名单,并在我校自主招生网站公示,公示期3天。

  2.拟录取公示过程中若有学生自愿放弃录取则根据专业名次顺延录取至招生计划额满为止。

  3.公示无异议后,拟录取的考生名单报广东省招生办公室审核备案,经省招生办公室审核通过的考生方可确认为正式录取。学校根据省招生办公室审核通过后的名单发放录取通知书,并在学校网站上公布。

  4.报考我校自主招生并被录取的考生,可同时参加高考,参加本科院校录取,但不能参加高职高专层次的录取,也不得参加以普通高中学业水平成绩为录取依据的高职分类考试招生。填报本科院校志愿并被本科院校录取的考生,取消我校自主招生录取资格,不得转回我校,也不得参加其他高职高专层次的录取。报考我校自主招生未被录取的考生,可以参加以普通高中学业水平成绩为录取依据的高职分类考试招生。

  中等职业技术学校毕业生:

  1.录取办法按不低于考生入学测试总分的50%划定各专业最低录取分数线,在分数线上按考生所报考专业总分从高分到低分依次录取,录满计划为止。考生总分相同时,按职业技能考核成绩从高分到低分择优录取,其中职业技能考核成绩低于90分者、体检不合格者不能被录取。经学校招生领导小组审核后确定拟录取的考生名单,并在我校自主招生网站公示,公示期3天。

  2.拟录取公示过程中若有学生自愿放弃录取则根据专业名次顺延录取至招生计划额满为止。

  3.公示无异议后,拟录取的考生名单报广东省招生办公室审核备案,经省招生办公室审核通过的考生方可确认为正式录取。学校根据省招生办公室审核通过后的名单发放录取通知书,并在学校网站上公布。

  4.学校录取程序透明、公开,录取工作在学校纪检部门监督下进行。

  5.根据有关文件精神,获广东省教育厅组织的广东省中等职业学校技能大赛一等奖或获全国职业院校技能大赛组织委员会组织的全国职业院校技能大赛一、二、三等奖的中等职业学校毕业生,毕业两年内可报考我校与获奖项目相应或相近的自主招生专业,个人进行网上预报名并填写免试申请表。学校根据考生的申报情况组织相关认定或测评,根据认定或测评结果确定是否给予免试。我校审核公示,经省级教育主管部门审批通过,可免试录取相对口自主招生专业。获省赛二、三等奖的中等职业学校在校生,报考我校与获奖项目相应或相近自主招生专业,经省教育厅核实资格,可免考“技能证书”,但仍需参加文化基础知识考试和学校规定的测试,按正常的录取程序进行录取。

  面向企业员工招生的高中生和中职应往届毕业生:

  1.录取办法按不低于考生入学测试总分的50%划定各专业最低录取分数线,在分数线上按考生所报考专业总分从高分到低分依次录取,录满计划为止。考生总分相同时,按职业技能考核成绩从高分到低分择优录取,其中职业技能考核成绩低于90分者、体检不合格者不能被录取。经学校招生领导小组审核后确定拟录取的考生名单,并在我校自主招生网站公示,公示期3天。

  2.招生计划分配按高中生与中职生生源类别划分招生计划数,各生源类别分别占用专业总计划的50%。分生源类别进行录取,若某类别招生计划数未录满时,可调整到另一类别使用,录取总人数以专业总计划数为上限。

  3.将考生放弃录取的计划缺额按专业从高分到低分进行补录,补录考生直接进入拟录取名单。

  七、时间安排

  (一)2017年2月25日前,招生宣传。

  (二)2017年2月10日至2月25日,接受网上报名,登录自主招生专栏网查询填报材料审核情况,并寄或送相关材料复印件至我校招生办公室(接收报名材料截止日期为2月25日17点)。

  注:未获取高考报名号的考生可在所就读的学校(原高考报名点)办理高考补报名手续,非高考报名点的可到户籍所在地市或县(市、区)招生考试机构办理。高考网上补报名及确认报名时间为2月15日-20日,详情直接咨询所就读学校或当地招生考试机构。

  2017年2月10日至2月25日,学校进行网上报名材料进行初审;

  (三)2017年3月2日前,学校材料审查,确定参加文化素质考试的考生名单。

  (四)2017年3月4日上午,学校组织文化素质(文化基础)考试,全省自主招生院校统一时间考试。

  (五)2017年3月9日前,公布进入职业技能考核或职业适应性测试(面试)考生名单。

  (六)2017年3月12日前,组织职业技能考核或职业适应性测试(面试)。

  (七)2017年3月24日前,准备广东省普通高考考生体格检查卡复印件或到招生部门指定的负责高考体检的医院进行体检,并于拟录取前将扫描电子版上传到我校自主招生报名系统,由我校进行核查,无体检结果或体检不符合要求的考生一律不办理录取手续。

  (八)2017年3月25日前,拟录取考生名单在学校招生网站公示,并报广东省招生办公室审核备案。

  (九)2017年4月1日前,学校根据广东省招生办公室的审核备案结果,办理正式录取手续,寄发录取通知书。

  (十)2017年9月,与普通高考录取新生同步办理报到入学手续。

  具体时间安排以公布为准,请考生随时关注我校的招生信息网。

  八、组织保障

  (一)加强领导,落实责任,确保试点工作顺利实施

  我校自主招生工作在省教育厅统一领导、在市教育局协助下进行。负责制定招生章程,做好报名、报名审核、考试、成绩评定及上报和录取等工作。中学负责报考考生的组织及高考补报名考生的资格审查、网上确认高考报名信息等。

  (二)精心组织,妥善安排,确保组考工作安全有序

  我校按照:”省厅牵头、院校负责、自我约束、社会监督”的实施原则,精心组织,妥善安排好自主招生工作。我校根据招收对象、特点和要求,明确工作目标,理清工作思路,落实工作任务,理顺工作流程,有条不紊地实施好组考工作。认真做好报名、资格审查、命题、考试安全保密、录取等各个环节的工作,确保按计划、高质量完成自主招生试点工作。加强考务工作过程管理和监控,严格考务实施,严肃考风考纪,规范各考试环节,自觉接受教育纪检监察部门及社会的监督。

  (三)加大信息公开力度,加强宣传发动,创造良好的舆论环境

  深入实施高校招生“阳光工程”,构建公开透明的自主招生信息公开体系,将招生政策、考生报考资格和报考条件、招生计划、文化素质考试(或文化基础考试成绩)、职业适应性测试成绩(或职业技能测试成绩)、拟录取名单、录取信息、考生咨询及申诉渠道和重大违规事件处理结果予以公开,让广大考生和社会及时获取招生信息,切实维护广大考生的合法权益,确保自主招生工作健康有序进行。充分利用媒体、网络等做好自主招生的宣传发动工作。在我校网站上及时公布招生政策、招生章程、报考资格、成绩发布等,为考生传递全面、真实、准确的信息,为我校主招生创造良好的舆论环境。

  (四)选派政策水平高、工作认真负责、作风正派、办事公道的教师和管理人员参加录取工作。凡有直系亲属当年报考者不得参与招生考试工作。

  九、资助学生政策

  国家助学贷款、奖学金、助学金、勤工助学等助学措施按照教育部、广东省教育厅和我校相关规定执行。学校设有国家奖学金、国家励志奖学金、优秀学业奖学金、学业进步奖学金、素质奖学金、新生奖学金、旅港番禺会所奖学金、旅港番禺会所助学金、英语四六级奖学金、亚洲博闻奖学金等,同时设“十佳标兵”、“三好”学生、优秀学生干部及优秀毕业生等多种奖项,以鼓励学生发奋学习、提高综合素质。学校已经建立了较为完善的家庭经济困难学生资助政策体系。学校设有“绿色通道”、国家助学贷款、国家励志奖学金、国家助学金、“理想技术人才”助学金、旅港番禺会所助学金、亚洲博闻助学金、校内勤工助学等多种资助项目,以帮助家庭经济困难学生解决基本的学习和生活费用问题。对个别特殊困难的学生,学校将考虑给予适当的补助。

  十、其他事宜

  (一)考试的收费标准按省教育厅、省财政厅、省物价局有关文件(《关于调整我省普通高考术科等考试收费科目的复函》[粤价函〔2010〕79号];《广东省物价局关于中等职业技术教育专业技能课程考试收费标准等的复函》[粤价函〔2003〕12号];《广东省物价局关于中等职业技术教育专业技能课程考试新增收费标准的复函》[粤价函〔2003〕63号])执行。

  (二)参加自主招生考试的考生必须在2月底前参加广东省普通高考体检,公布各专业拟录取名单后,拟录取的考生在3月24日前向我校自主招生系统上传考生本人的《2017年广东省普通高考考生体格检查卡》。学校录取考生的体检标准按照教育部、卫生部、中国残疾人联合会颁布的《普通高等学校招生体检工作指导意见》(教学﹝2003﹞3号)和《教育部办公厅卫生部办公厅关于普通高等学校招生学生入学身体检查取消乙肝项目检测有关问题的通知》(教学厅﹝2010﹞2号)的有关规定执行。

  (三)对在报名和考试过程中有弄虚作假或其他违纪违规行为的考生,按教育部令第18号《国家教育考试违规处理办法》处理。考生的违规情况将报广东省招生办公室,记入高考诚信电子档案。

  (四)经我校自主招生所录取的考生,须在规定时间内办理缴交学费注册。逾期未注册者,取消入学资格。新生入学三个月内,将对学生进行政治、文化、健康等方面的复查。对在报名和考试过程中有弄虚作假或其他违纪违规行为者,将按规定取消入学资格。

  (五)对自主招生的考生身体要求,身体健康,无传染性疾病,无生理缺陷,五官端正,符合高校招生体检指导意见要求。参加广东省高校招生统一体检,并符合教育部规定相关专业的身体要求。我校录取考生的体检标准按照教育部、卫生部、中国残疾人联合会颁布的《普通高等学校招生体检工作指导意见》(教学〔2003〕3号)和《教育部办公厅卫生部办公厅关于普通高等学校招生学生入学身体检查取消乙肝项目检测有关问题的通知》(教学厅〔2010〕2号)的有关规定执行。已录取的考生如查出高考体检不符合相关规定,学校将报上级主管部门批准,取消其录取资格。

  十一、信息发布

  因时间紧急,所有关于自主招生的信息都通过学校招生信息网发布,不再另行通知。敬请考生随时关注我校的自主招生网。

  十二、学校自主招生联系方式

  咨询热线:020-34874086;84731206

  通信地址:广州市番禺区沙湾镇市良路1342号广州番禺职业技术学院招生办公室邮政编码:511483

  接受纪律监督与申诉联系部门:学校纪委办公室

  监督电话:020-34835229